Product Summary
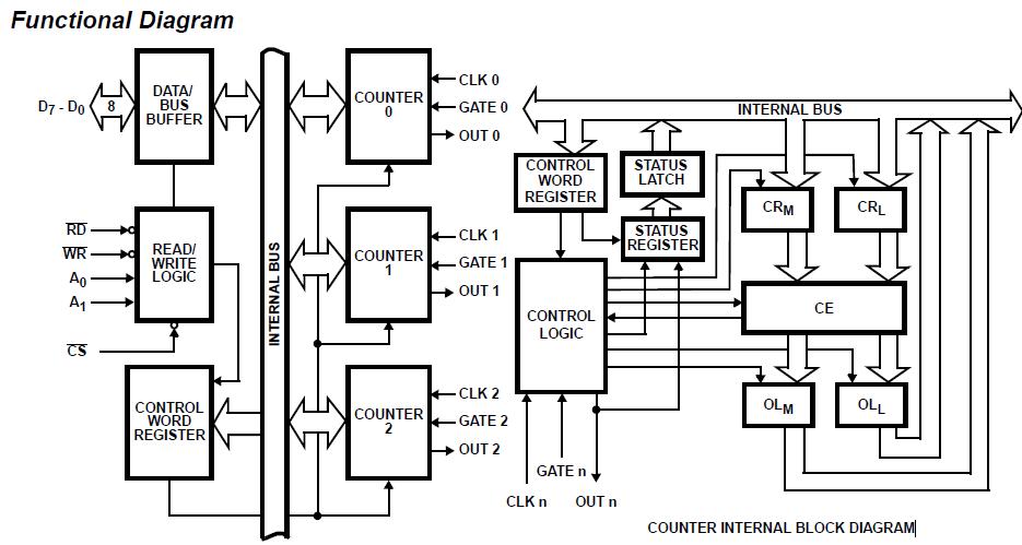
The CS82C54Z is a high performance CMOS Programmable Interval Timer manufactured using an advanced 2 micron CMOS process. The CS82C54Z has three independently programmable and functional 16-bit counters. The Intersil advanced CMOS process results in a significant reduction in power with performance equal to or greater than existing equivalent products. The CS82C54Z is used as an event counter, elapsed time indicator, programmable one-shot, and many other applications.
Parametrics
CS82C54Z absolute maximum ratings: (1)Supply Voltage: +8.0V; (2)Input, Output or I/O Voltage: GND-0.5V to VCC +0.5V; (3)ESD Classification: Class 1; (4)Operating Voltage Range: +4.5V to +5.5V; (5)Operating Temperature Range: 0 to +70℃.
Features
CS82C54Z features: (1)8MHz to 12MHz Clock Input Frequency; (2)Compatible with NMOS 8254: Enhanced Version of NMOS 8253; (3)Three Independent 16-Bit Counters; (4)Six Programmable Counter Modes; (5)Status Read Back Command; (6)Binary or BCD Counting; (7)Fully TTL Compatible; (8)Single 5V Power Supply; (9)Low Power; (10)Pb-Free Plus Anneal Available (RoHS Compliant).
Diagrams

| Image | Part No | Mfg | Description | ![]() |
Pricing (USD) |
Quantity | ||||||||||||
|---|---|---|---|---|---|---|---|---|---|---|---|---|---|---|---|---|---|---|
![]() |
![]() CS82C54Z |
![]() Intersil |
![]() Timers & Support Products PERIPH PRG-CNTR 5V 8MHZ 28PLCC COM |
![]() Data Sheet |
![]()
|
|
||||||||||||
![]() |
![]() CS82C54Z96 |
![]() Intersil |
![]() Timers & Support Products PERIPH PRG-CNTR 5V 8MHZ 28PLCC COM |
![]() Data Sheet |
![]()
|
|
||||||||||||
(Hong Kong)









