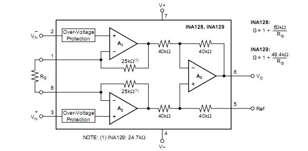
Product Summary
The INA129U is a low power, general purpose instrumentation amplifier. It is laser trimmed for very low offset voltage (50μV), drift (0.5μV/℃) and high common-mode rejection (120dB at G ≥ 100). The INA129U operates with power supplies as low as ±2.25V, and quiescent current is only 700μA-ideal for battery operated systems. Internal input protection can withstand up to ±40V without damage. The INA129U is available in 8-pin plastic DIP, and SO-8 surface-mount packages, specified for the -40℃ to +85℃ temperature range. The applications of it include bridge amplifier, thermocouple amplifier, rtd sensor amplifier, medical instrumentation, data acquisition.
Parametrics
INA129U absolute maximum ratings: (1)Supply Voltage:±18V; (2)Analog Input Voltage Range:±40V; (3)Output Short-Circuit (to ground):Continuous; (4)Operating Temperature:–40℃ to +125℃; (5)Storage Temperature:–40℃ to +125℃; (6)Junction Temperature:+150℃; (7)Lead Temperature (soldering, 10s):+300℃.
Features
INA129U features: (1)low offset voltage: 50μV max; (2)low drift: 0.5μV/℃ max; (3)low input bias current: 5nA max; (4)high cmr: 120dB min; (5)inputs protected to ±40V; (6)wide supply range: ±2.25 to ±18V; (7)low quiescent current: 700μA; (8)8-PIN plastic DIP, SO-8.
Diagrams

| Image | Part No | Mfg | Description | ![]() |
Pricing (USD) |
Quantity | ||||||||||||
|---|---|---|---|---|---|---|---|---|---|---|---|---|---|---|---|---|---|---|
![]() |
![]() INA129U |
![]() Texas Instruments |
![]() Instrumentation Amplifiers Precision Low Power Instrumentation Amp |
![]() Data Sheet |
![]()
|
|
||||||||||||
![]() |
![]() INA129U/2K5 |
![]() Texas Instruments |
![]() Instrumentation Amplifiers Precision Low Power Instrumentation Amp |
![]() Data Sheet |
![]()
|
|
||||||||||||
![]() |
![]() INA129UA |
![]() Texas Instruments |
![]() Instrumentation Amplifiers Precision Low Power Instrumentation Amp |
![]() Data Sheet |
![]()
|
|
||||||||||||
![]() |
![]() INA129UA/2K5E4 |
![]() Texas Instruments |
![]() Instrumentation Amplifiers Precision Low Power Instrumentation Amp |
![]() Data Sheet |
![]()
|
|
||||||||||||
![]() |
![]() INA129UA/2K5 |
![]() Texas Instruments |
![]() Instrumentation Amplifiers Precision Low Power Instrumentation Amp |
![]() Data Sheet |
![]()
|
|
||||||||||||
![]() |
![]() INA129U/2K5G4 |
![]() Texas Instruments |
![]() Instrumentation Amplifiers Precision Low Power Instrumentation Amp |
![]() Data Sheet |
![]()
|
|
||||||||||||
![]() |
![]() INA129UAE4 |
![]() Texas Instruments |
![]() Instrumentation Amplifiers Precision Low Power Instrumentation Amp |
![]() Data Sheet |
![]()
|
|
||||||||||||
![]() |
![]() INA129UG4 |
![]() Texas Instruments |
![]() Instrumentation Amplifiers Precision Low Power Instrumentation Amp |
![]() Data Sheet |
![]()
|
|
||||||||||||
(Hong Kong)









