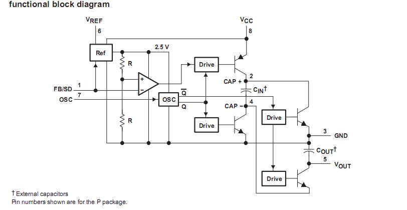
Product Summary
The LT1054CP is a bipolar, switched-capacitor voltage converter with regulator. It provides higher output current and significantly lower voltage losses than previously available converters. An adaptive-switch drive scheme optimizes efficiency over a wide range of output currents. The LT1054CP also provides regulation, a feature previously not available in switched-capacitor voltage converters. The device also can be shut down by grounding the feedback terminal. Supply current in shutdown typically is 100 µA. The LT1054CP is characterized for operation over a free-air temperature range of 0℃ to 70℃.
Parametrics
LT1054CP absolute maximum ratings: (1)Supply voltage:16 V; (2)Input voltage range: FB/SD:0 V to VCC, OSC:0 V to Vref; (3)Junction temperature:135℃; (4)Package thermal impedance:85℃/W; (5)Storage temperature range:-55℃ to 150℃.
Features
LT1054CP features: (1)Output Current:100 mA; (2)Low Loss:1.1 V at 100 mA; (3)Operating Range:3.5 V to 15 V; (4)Reference and Error Amplifier for Regulation; (5)External Shutdown; (6)External Oscillator Synchronization; (7)Devices Can Be Paralleled; (8)Pin-to-Pin Compatible With the LTC1044/7660.
Diagrams

| Image | Part No | Mfg | Description | ![]() |
Pricing (USD) |
Quantity | ||||||||||||
|---|---|---|---|---|---|---|---|---|---|---|---|---|---|---|---|---|---|---|
![]() |
![]() LT1054CP |
![]() Texas Instruments |
![]() Charge Pumps Bipolar Regulated V |
![]() Data Sheet |
![]()
|
|
||||||||||||
![]() |
![]() LT1054CPE4 |
![]() Texas Instruments |
![]() Charge Pumps Switched-Capacitor Voltage Converter |
![]() Data Sheet |
![]()
|
|
||||||||||||
(Hong Kong)









